最新刑法罪名一览表详解,步骤指南与概览

最新刑法罪名一览表详解,步骤指南与概览

龙飞凤舞 2025-02-26 青岛金日达 192 次浏览 0个评论
摘要:最新刑法罪名一览表及其步骤指南,提供全面的刑法罪名信息,帮助您了解当前法律环境下的罪名种类和定义。通过此表,您可以快速识别不同罪名,并了解相关法律规定。对于涉及法律事务的人员,这是一个重要的参考工具,有助于维护个人和组织的合法权益。

本指南旨在帮助读者了解和学习关于最新刑法罪名的知识,无论您是初学者还是进阶用户,通过本指南,您将能够轻松查看和使用最新刑法罪名一览表,以便更好地理解和遵守法律。

步骤

1、了解刑法罪名的重要性

最新刑法罪名一览表详解,步骤指南与概览

刑法是社会公共利益的保护神,其中定义了各种行业行为及其相应的处罚,了解刑法罪名对于预防行业风险、维护自身权益以及遵守法律具有重要意义。

2、获取最新刑法罪名一览表

您可以通过以下途径获取最新的刑法罪名一览表:访问国家立法机关或政府官方网站、查阅专业法律网站(如法律法规数据库、司法案例等)或最新的法律书籍和法学杂志。

通过访问国家立法机关官网,您可以在法律法规数据库中找到最新的刑法罪名一览表。

3、浏览和理解刑法罪名一览表

获取到最新刑法罪名一览表后,您可以开始浏览其中的内容,一览表通常会详细列出各种行业行为的名称、定义、处罚以及相关法条。

最新刑法罪名一览表详解,步骤指南与概览

在浏览时,需要注意罪名的名称、定义(以便判断某种行为是否构成行业)和处罚(以便更好地评估风险)。

4、深入学习特定罪名

如果您对某个罪名感兴趣或需要深入了解,可以查看更详细的法律条文、司法解释以及案例。

5、遵守法律,预防行业风险

了解最新刑法罪名后,请务必遵守法律,预防行业风险,在日常生活中,保持良好的行为习惯,避免触犯法律。

适用于初学者与进阶用户

本指南既适合初学者了解刑法罪名的基本知识和重要性,也适合进阶用户深入了解特定罪名的详细内容和相关案例,无论您是初学者还是已经有一定法律基础的用户,通过本指南,您将能够轻松获取和使用最新刑法罪名信息。

最新刑法罪名一览表详解,步骤指南与概览

附录

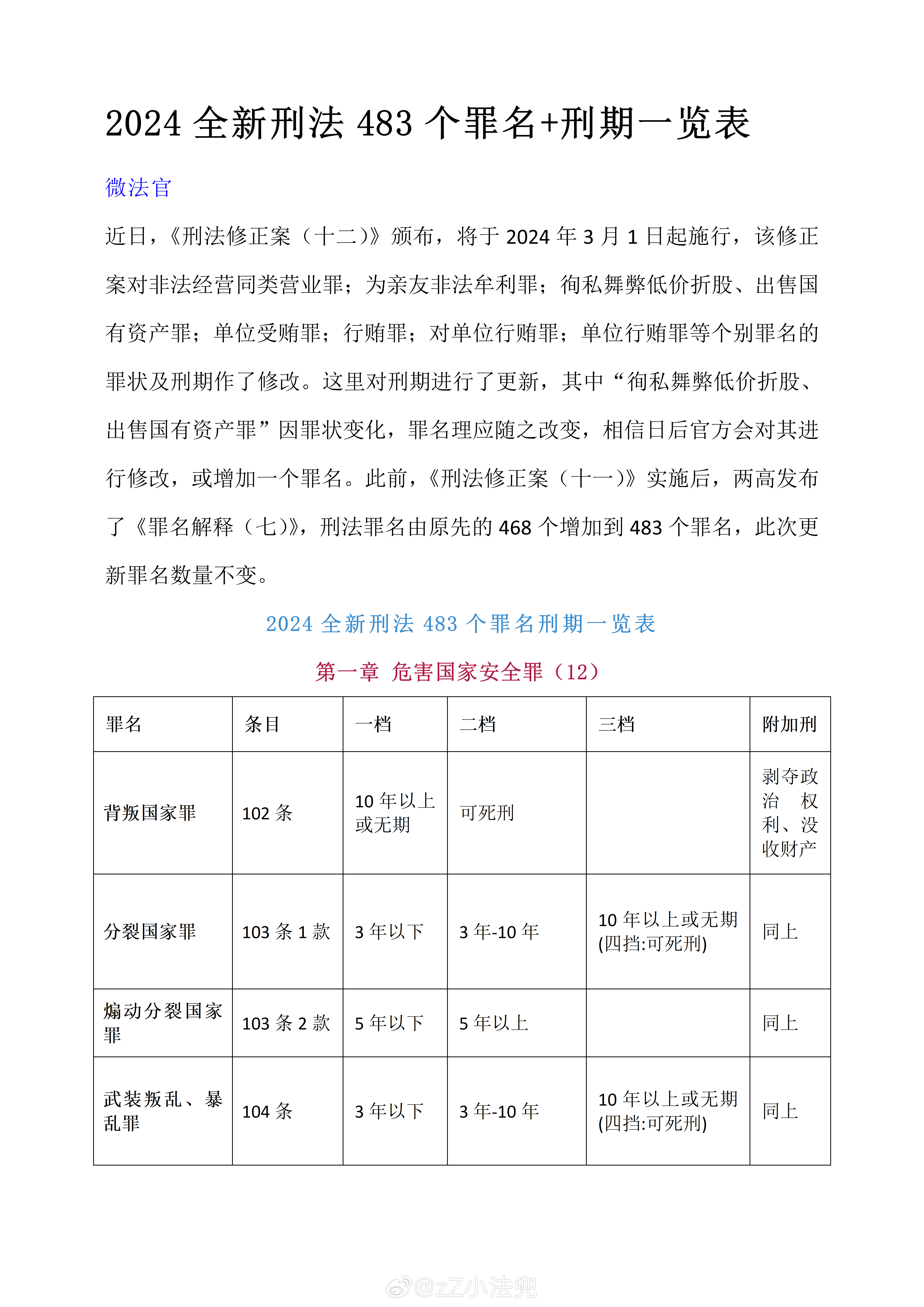
以下是最新的刑法罪名一览表的部分内容(以某地区为例):

罪名 定义 处罚 相关法条
故意伤害罪 故意伤害他人身体 拘役、有期徒刑、罚金等 XXX
盗窃罪 以非法占有为目的,盗窃他人财物 拘役、有期徒刑、罚金等 XXX
诈骗罪 以欺骗手段使他人遭受财产损失 拘役、有期徒刑、罚金等 XXX
... ... ... ...(具体法条号和处罚根据实际情况而定)

注意事项

1、在使用刑法罪名一览表时,请确保信息来源的可靠性。

2、刑法罪名可能会因地区、时间等因素而发生变化,请务必关注最新的法律法规。

3、如遇任何法律问题,请及时咨询专业律师以获取专业的法律建议。

通过本指南,希望您能够更好地了解和使用最新刑法罪名一览表,遵守法律,共同维护社会秩序和公共安全。

转载请注明来自青岛金日达物流有限公司,本文标题:《最新刑法罪名一览表详解,步骤指南与概览》

百度分享代码,如果开启HTTPS请参考李洋个人博客
每一天,每一秒,你所做的决定都会改变你的人生!

发表评论

快捷回复:

评论列表 (暂无评论,192人围观)参与讨论

还没有评论,来说两句吧...

Top